新闻中心
当前位置: 首页 > 新闻中心
产品展示

利好丨国家能源局:电网企业应公平无歧视为太阳能发电等电源项目提供电网接入服务!

2019-12-06易达光电下载文件:暂时没有下载文件
 

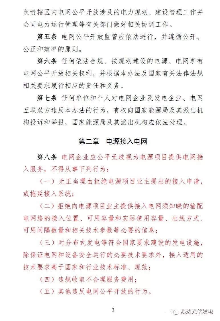
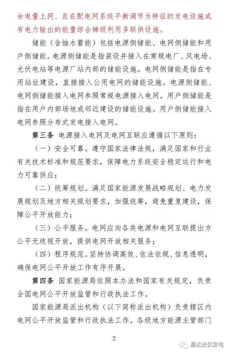
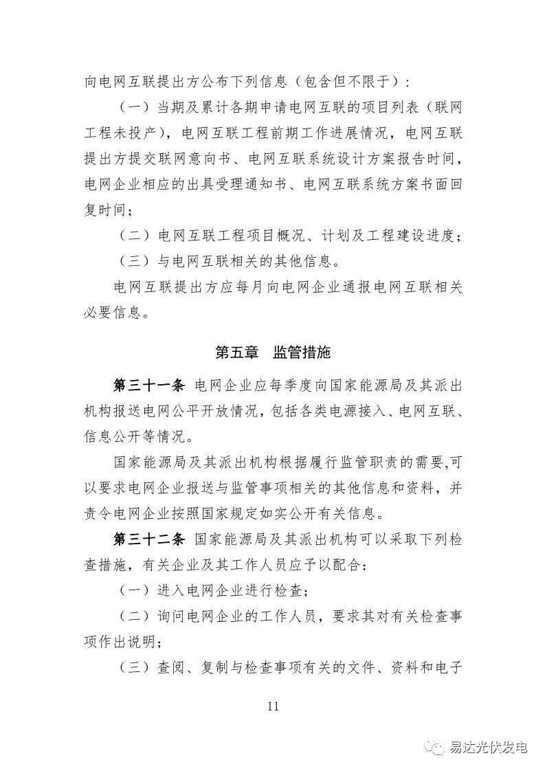
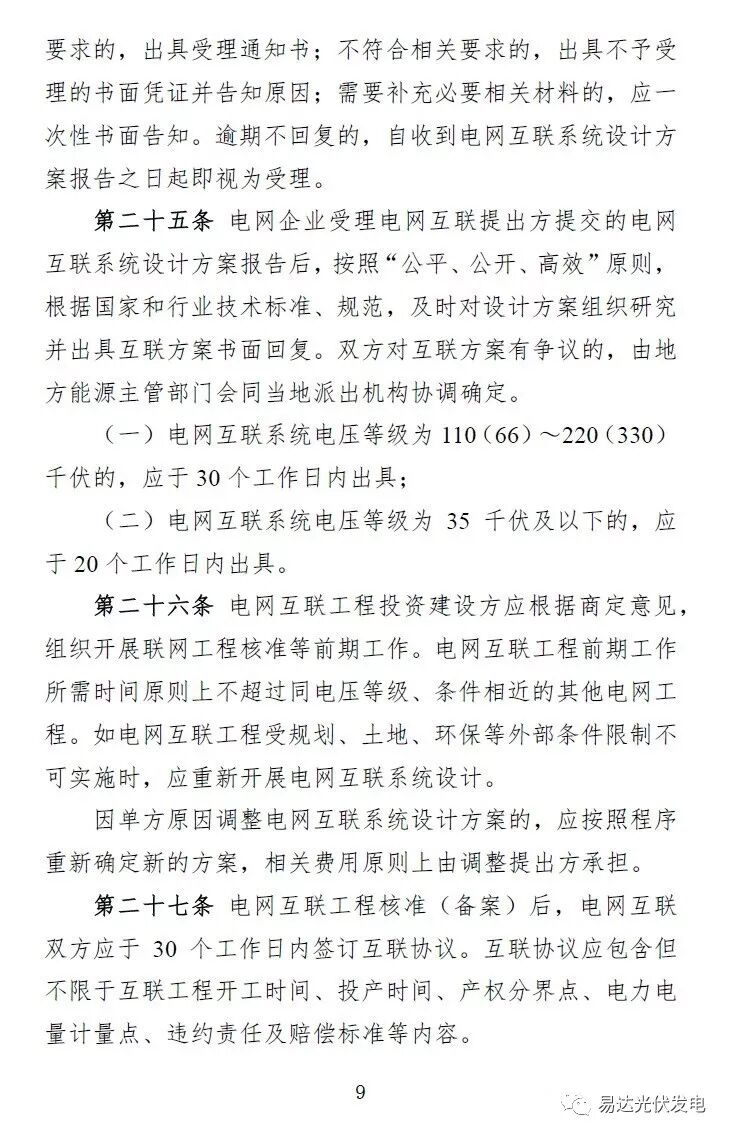
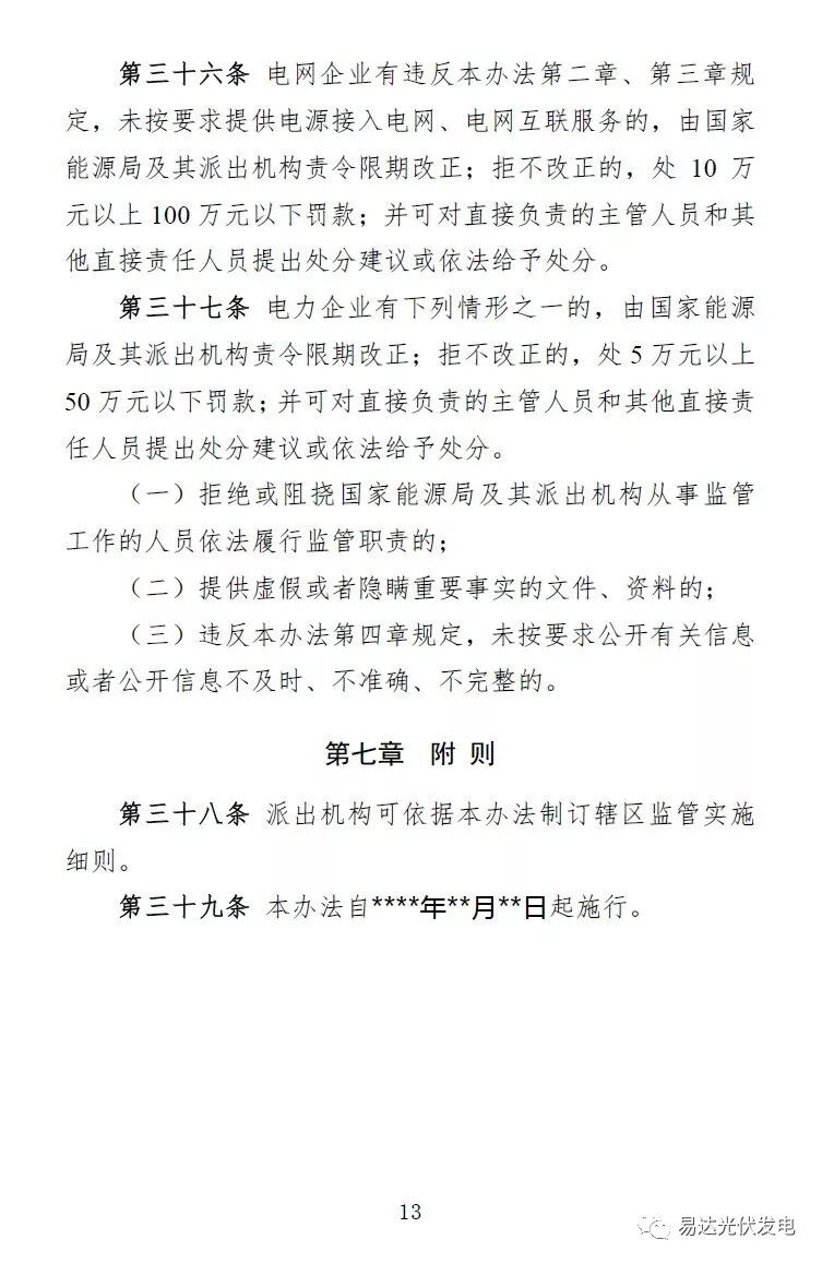
​国家能源局日前发布了《电网公平开放监管办法(征求意见稿)》,为加强电网公平开放监管,规范电网设施开放行为,此次公开征求意见的时间为2019年12月6日至2020年1月5日。征求意见稿指出,电网企业应公平无歧视为电源项目提供电网接入服务。该办法所称电源含常规电源、集中式新能源发电、分布式发电、储能等。

详情如下:

关于《电网公平开放监管办法(征求意见稿)》

公开征求意见的公告

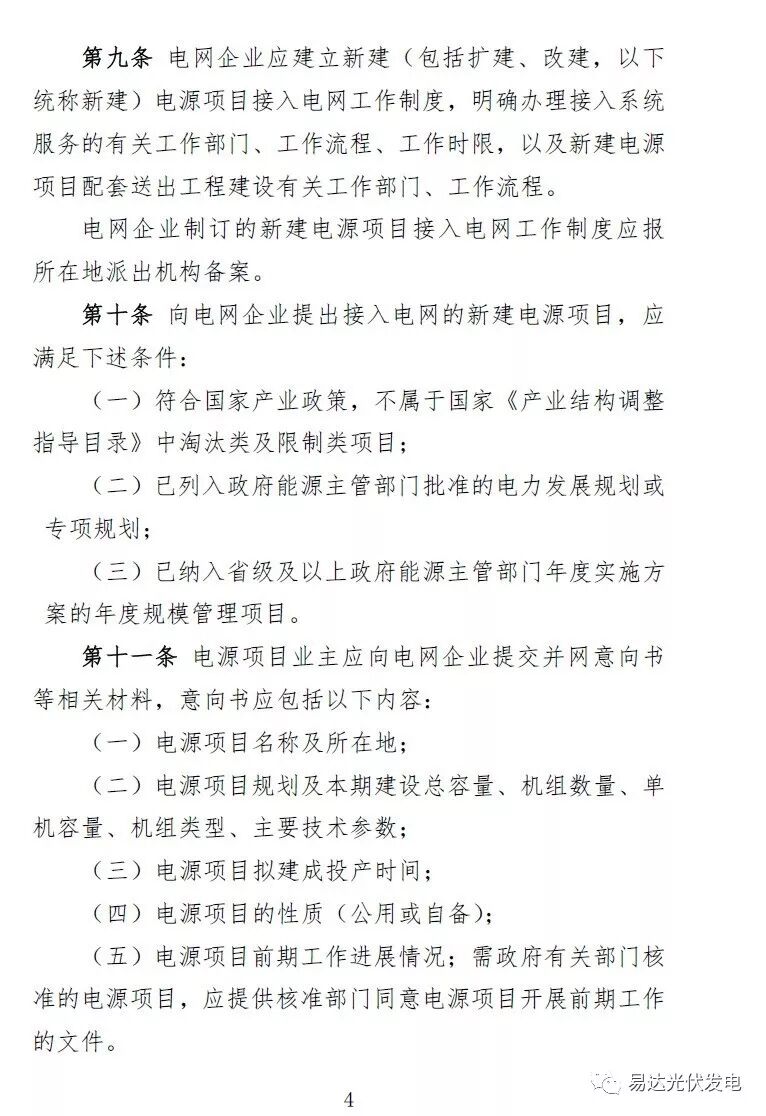
为加强电网公平开放监管,规范电网设施开放行为,国家能源局组织开展了《电网公平开放监管办法》制订工作,形成了《电网公平开放监管办法(征求意见稿)》,现向社会公开征求意见。

  

此次公开征求意见的时间为2019年12月6日至2020年1月5日。公众可登陆国家发展改革委门户网站(网址:http://www.ndrc.gov.cn),进入首页“意见征求”专栏,点击“关于《电网公平开放监管办法(征求意见稿)》公开征求意见的公告”栏目,提出意见建议,将意见建议传真至010-66023677,或将邮件发送至guotao@nea.gov.cn。

  

感谢您的参与和支持!

  

附件:电网公平开放监管办法(征求意见稿)

 

国家能源局

2019年12月6日

上一页科普 | 光伏组件衰减率定义与计算公式
下一页大变动 | 昱辉总部将迁往美国、ShelleyXu离职、刘宇民为新首席执行官
网站首页 关于我们 产品中心 解决方案 新闻中心 工程案例 联系我们
易达光电
联系电话:0571-28121949
联系电话:18357192694
地址:杭州市余杭区南苑街道美莱国际中心3号楼1321室
版权所有©all right abserved 易达光电 

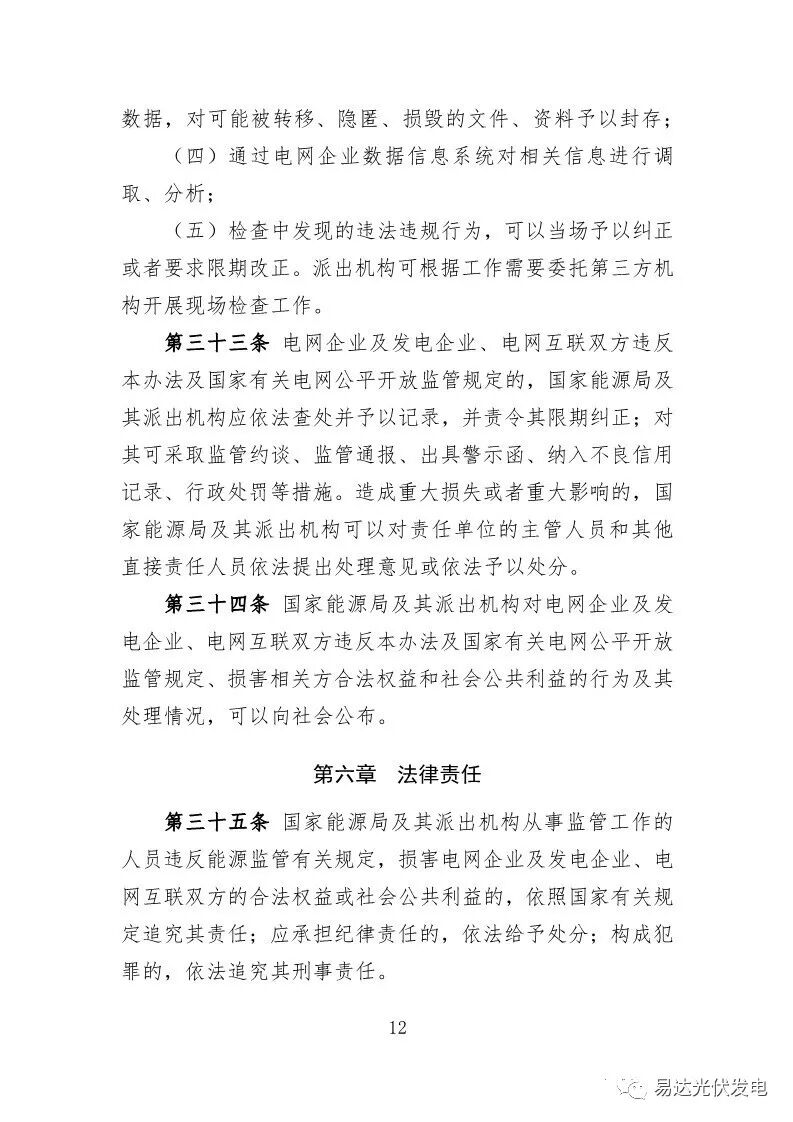
备案号:浙ICP备18040533号-1